×
[PR]上記の広告は3ヶ月以上新規記事投稿のないブログに表示されています。新しい記事を書く事で広告が消えます。
・
携帯電話03 - ストレートタイプ - 「ori」の1枚目レンダリングが終わったのが2007年4月25日。
それから約3ヶ月半、まともな作品作りをしていない。
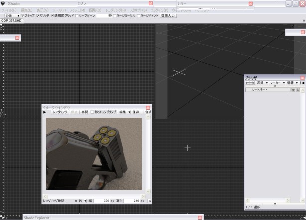
自信初ポリゴンメインのCG「COP 357」は未だに完成せず。
ロゴの問題で修正しなければいけない携帯電話×2はほぼ手付かず。
投げっぱなしの作品多数。
デザイン案も浮かばず。
夏嫌いな私はこの時期超ローペース。
忙しいわけではないが、やらなければならない事が細々ある。
涼しくなったら動き出すかもしれません。
〆
携帯電話03 - ストレートタイプ - 「ori」の1枚目レンダリングが終わったのが2007年4月25日。
それから約3ヶ月半、まともな作品作りをしていない。
自信初ポリゴンメインのCG「COP 357」は未だに完成せず。
ロゴの問題で修正しなければいけない携帯電話×2はほぼ手付かず。
投げっぱなしの作品多数。
デザイン案も浮かばず。
夏嫌いな私はこの時期超ローペース。
忙しいわけではないが、やらなければならない事が細々ある。
涼しくなったら動き出すかもしれません。
〆
PR
・
PCで音楽を聴く時の雑音(オンボード オーディオポート使用)
サウンドカードを使用すると改善されるとたまに聞きます。
しかし価格.comのサウンドカードレビューを見る限り、PCによって随分と違いがあるようで。
安物買って改善されなかったら腹立つので、6年ほど前に買ったサウンドカードを挿してみる事に(保存状態悪)。
「SoundBlaster PCI128 CT4700」(買った当時3000円ほど?)

壊れるのを覚悟で装着、ドライバは無し。
結果
かなり雑音が減りました。
しかし制御ができなくて音がかなり低い。
音質もあまり言い感じではない。
でも雑音が酷い状態よりは良い。
しかし一つ問題が。

グラフィックカードに近すぎる。
冷却フィンが熱々、ファンがギュンギュン回ってます。
この時期怖いですが今のところ一度もダウンしてません。
しばらく様子見。
〆
PCで音楽を聴く時の雑音(オンボード オーディオポート使用)
サウンドカードを使用すると改善されるとたまに聞きます。
しかし価格.comのサウンドカードレビューを見る限り、PCによって随分と違いがあるようで。
安物買って改善されなかったら腹立つので、6年ほど前に買ったサウンドカードを挿してみる事に(保存状態悪)。
「SoundBlaster PCI128 CT4700」(買った当時3000円ほど?)
壊れるのを覚悟で装着、ドライバは無し。
結果
かなり雑音が減りました。
しかし制御ができなくて音がかなり低い。
音質もあまり言い感じではない。
でも雑音が酷い状態よりは良い。
しかし一つ問題が。
グラフィックカードに近すぎる。
冷却フィンが熱々、ファンがギュンギュン回ってます。
この時期怖いですが今のところ一度もダウンしてません。
しばらく様子見。
〆
・
眩暈がする。
調子悪い。
・
新しいケータイの形を考え始めたが、出だしでいきなりつまずいて減速。
〆
眩暈がする。
調子悪い。
・
新しいケータイの形を考え始めたが、出だしでいきなりつまずいて減速。
〆
・
AntecのPCケース「P180」と「P182」
ネットの画像だけを見て「金属バリバリで重量感とガッチリ感」なんて勝手に想像。
しかし実物を見て・・・
金属部分は良い、しかしプラスチック部分のあまりの安っぽさに愕然。
あんなにプラスチックが使われてるモノだと思いませんでした。
勝手に想像を膨らませてる私が馬鹿なのかもしれませんね。
次はUSER SIDEの「SMART Flex」を見てみたい。
〆
AntecのPCケース「P180」と「P182」
ネットの画像だけを見て「金属バリバリで重量感とガッチリ感」なんて勝手に想像。
しかし実物を見て・・・
金属部分は良い、しかしプラスチック部分のあまりの安っぽさに愕然。
あんなにプラスチックが使われてるモノだと思いませんでした。
勝手に想像を膨らませてる私が馬鹿なのかもしれませんね。
次はUSER SIDEの「SMART Flex」を見てみたい。
〆
・
山善の扇風機(型番:LR-CMH30)を買った。
リモコン付き非組み立て状態で3200円。
涼むには十分。
風量弱でも結構強くて風切り音がかなり気になりますね。
剛性もあまり良くない感じで、首の角度変えようとすると歪んで網がずれる。
まぁ値段相応かな。
本当はスリムファンが欲しかったのですが以下の理由で断念。
安物は予想以上に五月蠅い上に風が纏まり過ぎ。
ボタン類も一緒に首振り状態で非常に使いにくい。
ちなみに高級版だと静かでリモコン式。
扇風機と言っても種類が結構あり、値段もピンキリで面白いですね。
・
扇風機売り場の横でヘルシオ(ウォーターオーブン)のチキンを焼く実演をやっていた。
良い匂いプンプン。
・
携帯電話売り場
実機を見たくて近寄れば店員も近づいてくる。
売らなきゃいけないのはわかるけど、断っても次々店員が寄ってくるのは勘弁願いたい。
Advanced/W-ZERO3[es]の模型を見る。
前作のW-ZERO3[es]の方が好みでした。
〆
山善の扇風機(型番:LR-CMH30)を買った。
リモコン付き非組み立て状態で3200円。
涼むには十分。
風量弱でも結構強くて風切り音がかなり気になりますね。
剛性もあまり良くない感じで、首の角度変えようとすると歪んで網がずれる。
まぁ値段相応かな。
本当はスリムファンが欲しかったのですが以下の理由で断念。
安物は予想以上に五月蠅い上に風が纏まり過ぎ。
ボタン類も一緒に首振り状態で非常に使いにくい。
ちなみに高級版だと静かでリモコン式。
扇風機と言っても種類が結構あり、値段もピンキリで面白いですね。
・
扇風機売り場の横でヘルシオ(ウォーターオーブン)のチキンを焼く実演をやっていた。
良い匂いプンプン。
・
携帯電話売り場
実機を見たくて近寄れば店員も近づいてくる。
売らなきゃいけないのはわかるけど、断っても次々店員が寄ってくるのは勘弁願いたい。
Advanced/W-ZERO3[es]の模型を見る。
前作のW-ZERO3[es]の方が好みでした。
〆
・
台風
思ったより雨は降らなかったかな(横浜)。
19時現在、風がかなり強いです。
関係あるのかはわかりませんが、ネットたまにが切れます。
数年前の台風でCATV断線、3日程不通なんていうのがあっただけに怖いですね。
・
午前中
今年初めての蝉の鳴き声を確認。
・
もう1ヶ月程CGネタが無い気がする。
〆
台風
思ったより雨は降らなかったかな(横浜)。
19時現在、風がかなり強いです。
関係あるのかはわかりませんが、ネットたまにが切れます。
数年前の台風でCATV断線、3日程不通なんていうのがあっただけに怖いですね。
・
午前中
今年初めての蝉の鳴き声を確認。
・
もう1ヶ月程CGネタが無い気がする。
〆
・
HondaのCMに「企業広告-「Music」篇-」というCMある。
ベートーベンの第9とさまざまな音(Hondaエンジン音やシャッター、口笛等)を合わせたモノです。
Hondaは好きでも嫌いでもないが、このCMはすごく気に入った。
特にアシモ→F1→モトGP→モトクロス→歓声のあたりが良い。
Hondaって飛行機も作ってるんですね。
知りませんでした。
ちなみにCMはYouTubeで見られます。
〆
HondaのCMに「企業広告-「Music」篇-」というCMある。
ベートーベンの第9とさまざまな音(Hondaエンジン音やシャッター、口笛等)を合わせたモノです。
Hondaは好きでも嫌いでもないが、このCMはすごく気に入った。
特にアシモ→F1→モトGP→モトクロス→歓声のあたりが良い。
Hondaって飛行機も作ってるんですね。
知りませんでした。
ちなみにCMはYouTubeで見られます。
〆